您的位置:首页应用方案DZQ-A/L(BT-DZQ/A) 防晃电+分批自启动

DZQ-A/L(BT-DZQ/A) 防晃电+分批自启动

2025-07-15

DZQ-A(BT-DZQ/A)  防晃电+分批自起动双时段应用:1、性能概述:DZQ-A/L型再起动控制器具有辅助保持和来电重合双时段控制器特性,双时段控制能够区分处理“晃电”和备用电源切换时电动机再起动方式。辅助保持时段(Tc=0.5秒内)为被控制触器“晃电”跳停后瞬间闭锁器运行指令,来电后接触器立即闭合。若辅助保持时段内电源没有恢复则其运行闭锁指令自动解除,进入来电重合控制时段,当来电(设置允许失压时间范围内)达到控制器设置的重合允许电压阀值时,则通过**元件发出重合指令。

    DZQ-A(BT-DZQ/A)  防晃电+分批自起动双时段应用

    1、性能概述:DZQ-A/L型再起动控制器具有辅助保持和来电重合双时段控制器特性,双时段控制能够区分处理“晃电”和备用电源切换时电动机再起动方式。辅助保持时段(Tc=0.5秒内)为被控制触器“晃电”跳停后瞬间闭锁器运行指令,来电后接触器立即闭合。若辅助保持时段内电源没有恢复则其运行闭锁指令自动解除,进入来电重合控制时段,当来电(设置允许失压时间范围内)达到控制器设置的重合允许电压阀值时,则通过**元件发出重合指令。

     

    DZQ-A/L(BT-DZQ/A) 的动作波形图如下图所示:

     

    技术参数

     

    控制电压UK 220Vac
    重合电压阀值KV ≥85%UK
    输出接点 8A/440Vac(COSΦ=0.4)
    辅助保持时段TC 0.5S
    重合允许时限TE S **不超过20秒
    重合**TY 来电________S后重合 范围在0-3秒,级差为0.5秒

     

    DZQ-A(BT-DZQ/A) 与原控制系统的配合问题

    1) 适用于各列交流接触器,是附加在电动机启动回路上

    2) 不需要辅助控制电源

    3) 不改变原有控制电路方式和接线

    4) 不影响电动机的正常停机,不会造成误启动

    5) 原控制柜或MCC间隔内安装

     

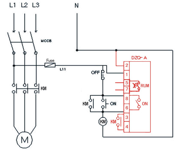
    DZQ-A(BT-DZQ/A) 接线原理图

    部分图文转载自网络,版权归原作者所有,如有侵权请联系我们删除。如内容中如涉及加盟,投资请注意风险,并谨慎决策

    上一篇
    下一篇

    相关推荐

    400电话: 400-660-6114

    咨询电话:0755-83476819

    公司邮箱:273800614@qq.com / 2881974293@qq.com

    公司地址: 深圳市福田区福田街道皇岗社区益田路3008号皇都广场A栋3304室

    版权所有© 2004-2025 深圳市倍通控制技术有限公司  
    企业资质 技术支持: 万商云集